鹤岗市南山区街道办事处公共服务事项目录(43项)

2021-06-23 10:42

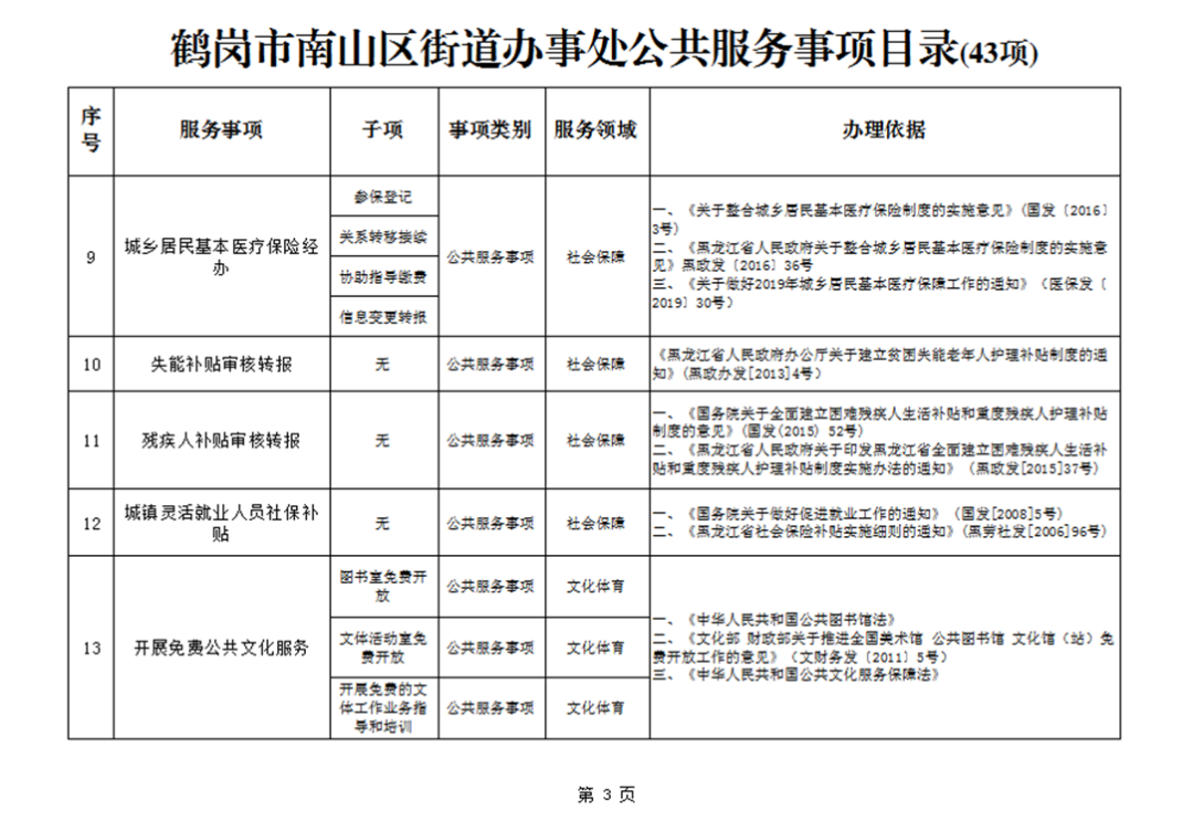
根据《关于进一步完善街道办事处公共服务职责的通知》有关要求,扎实做好“我为群众办实事”实践活动,在原有的《鹤岗市南山区街道办事处公共服务事项目录》的基础上进一步完善街道公共服务职责,梳理完善街道办事处公共服务事项5项,共计43项,现将《鹤岗市南山区街道办事处公共服务事项目录》(43项)印发,请相关单位做好贯彻落实。



扫一扫在手机打开当前页

 

网站导航

hi!我是智能问答机器人南小山
很高兴为您服务~